ProCoach -
Designing the CRM Platform to Streamline Lead and Client Management
User Experience Designer
2023

Want to skim through this case study? I got you covered.
Here's a 1 min TL;DR version.
Delivered a comprehensive redesign of Therapy Finder across all platforms, introducing a scalable design system and cohesive visual language that elevated usability and brand alignment.
D2C e-commerce ( Consumer Health & Wellness)
3 months
Product Manger
UX Designers - 5 people
Engineering Team - 8 people
Product Designer
what did i do?
I designed the UX for a CRM platform that helps business coaches manage leads, clients, services, billing, calendars, and workflows. Worked as part of a 5-designer team; delivered modular features (contact/lead management, KPI trackers, client profile modules, billing, calendar, community updates) and got designs ready for development (in beta).
why was it done?
Because coaches and trainers were struggling with inefficient contact/lead tracking, fragmented client & financial info, and poor follow-ups due to lack of automation. The goal was to streamline their business workflows, improve visibility over client lifecycle, and make recurring tasks (billing, scheduling, follow-ups) far easier so coaches can spend more time coaching and less time managing.
what impact did it have?
Improved operational efficiency. Designs aimed to reduce manual follow-ups and missed payments.
Increased transparency: coaches can now see lead conversion funnels, client subscription history, revenue trends, etc.
Enhanced productivity: scheduling, task automation and KPI dashboards meant coaches can make data-driven decisions faster.
what did i learn?
I learned how to design complex, multi-module tools while maintaining clarity and usability (so many features, so easy to get overwhelming). I improved in collaborating with other UI/UX designers + stakeholders to balance functionality, scalability, and visual design; and how to plan for growth (future modules, real-user workflows).
My Process

The Team

Research
Talking to the users

Contextual Inquries
Who? 5 full-time coaches (each managing 20+ clients)
What? Sat in on live coaching sessions; observed admin workflows before, during, and after calls
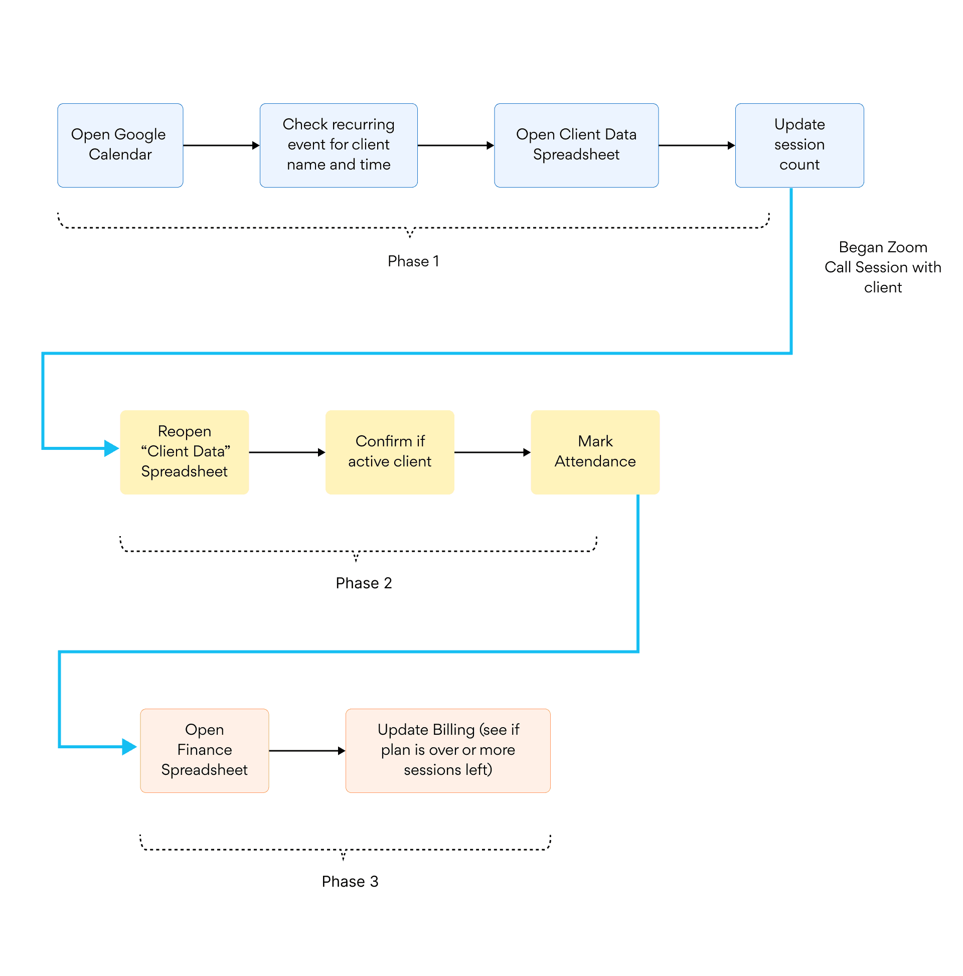
Outcome: Mapped each step coaches took, from pulling up client stats in spreadsheets, to manually emailing check-in prompts - totalling over 35 discrete actions per client interaction.
In-Depth Interviews
Who? 8 coaches
What? 45–60 minute semi-structured interviews via Zoom
Key Questions:
“Walk me through your process of preparing for a coaching call.”
“What frustrates you most about keeping track of client progress?”
“Describe a recent scheduling mix-up you encountered.”
Surveys & Quantitative Validation
Who? 25 coaches
Format: 10-question Google Form
Metrics Measured:
Avg. time spent on admin tasks
Frequency of missed or rescheduled appointments
From the research we figured out typical user flow

Key Insights from our Research


Then we built the "how might we"
HMW enable coaches to quickly track their earnings and financial progress within the same platform they use for client management?
HMW enable coaches to quickly update client information, session details, and billing with minimal effort or errors?
HMW surface only the most critical client metrics by default, with easy access to deeper data?
and then decided to categorise and work on these modules

Most important module was the Dashboard and there were several iterations which are:



made some iterations and landed here:

Most important module was the Dashboard and after multiple iterations, we landed on..

Final iteration…


Also worked on the mobile version

KPI Tracker
The KPI Module in ProCoach CRM enables coaches to track, measure, and optimize key performance indicators critical to their business success.


Client Management Module UI
The Client Management Module in ProCoach CRM empowers coaches to effectively manage their client relationships through a user-friendly interface.

Add Client and Client Information Module

Client Profile Information

Client Profile Information

Calender
The Calendar Module in ProCoach CRM streamlines scheduling and task management for coaches, ensuring efficient time management. It provides an intuitive, interactive calendar interface where coaches can schedule client meetings, set follow-up reminders, and plan tasks.

Community Updates
The Community Updates feature in ProCoach CRM fosters engagement and connection by enabling coaches to share updates, announcements, and resources with their client base.

Pro Series Page

The Billing Module in ProCoach CRM simplifies financial management for coaches by automating the invoicing and payment process.
My Reflections
As a UI designer for ProCoach, I gained valuable insights into creating user-centric designs for complex systems like CRM platforms. I honed my skills in translating user needs into intuitive interfaces, balancing functionality with visual appeal. This experience deepened my understanding of designing for scalability, ensuring seamless navigation across modules like Client Management, Billing, and Calendar. I also enhanced my ability to collaborate with cross-functional teams, gathering feedback and iterating designs to align with business objectives. Working on ProCoach taught me the importance of designing with empathy, focusing on user workflows, and delivering solutions that simplify and elevate the user experience.
